đ C'est ouvert
J'avais promis des news en 2026 non ? đ
Allez hop ! C'est ouvert đ
Je vous avais annoncé (teasé ?) que 2026 serait l'année des nouveaux projets pour moi. Au pluriel, oui oui. Et voilà le premier d'entre eux.
J'ouvre la promo 2026 de mon programme Hypercroissance. đ€
Le principe est simple :
Je travaille personnellement avec vous pour implĂ©menter le mĂȘme systĂšme que celui qui a permis de scaler OpenClassrooms Ă plus de 100M⏠de chiffre dâaffaires. đ°
đ Quand votre boĂźte devient fragile
Croyez-le ou non : arriver à 500k ou 1M⏠de CA ce n'est pas le plus dur.
Le plus dur c'est de ne pas exploser en vol aprĂšs. đŹ

Ă ce niveau de CA, le problĂšme nâest gĂ©nĂ©ralement pas le produit.
Vous venez de prouver que vous arrivez Ă vendre quelque chose que les gens veulent. Bravo. đ
En revanche, tout repose trop sur vous : dĂ©cisions, prioritĂ©s, recrutements, arbitrages⊠au milieu de lâurgence.
Sans systÚmes, ça finit toujours par arriver :
- Vous passez vos semaines à éteindre des feux.
- Les erreurs coûtent plus cher.
- Les recrutements sont précipités (et ratés).
- LâĂ©quipe est sous pression sans direction claire.
- ... et la boĂźte devient dangereusement dĂ©pendante du fondateur. đŹ
Le but ? Retrouver le contrÎle sans casser la croissance. Avoir une organisation qui tient, une exécution stable, et pouvoir déléguer sans tout porter sur vos épaules.
Câest exactement lĂ qu'avoir un systĂšme devient non nĂ©gociable.

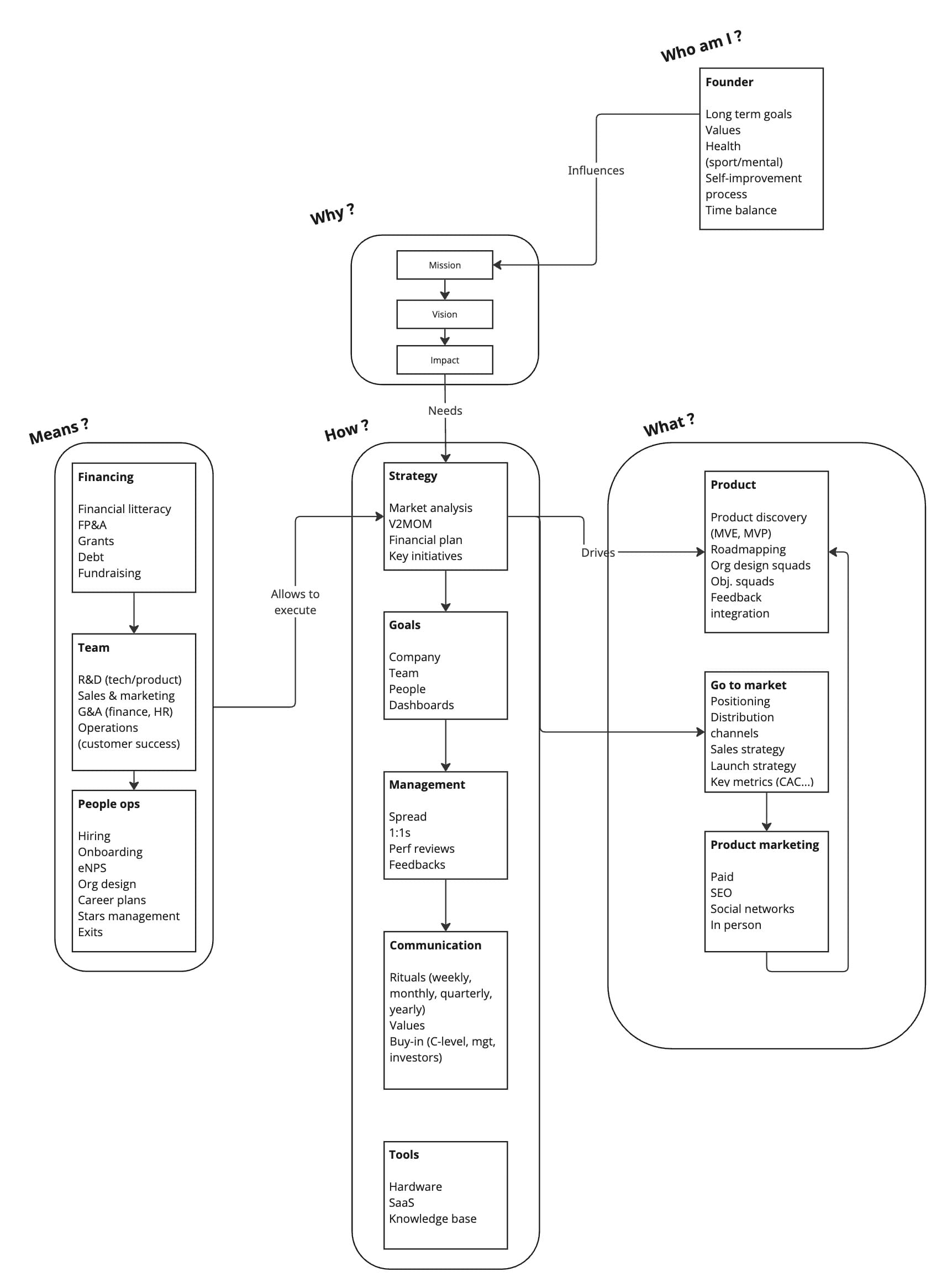
𩻠La colonne vertébrale
J'en parlais dans la précédente newsletter : scaler, ce n'est pas une affaire de "bonne volonté". C'est d'abord une affaire de systÚmes à mettre en place.
Si vous n'avez pas la colonne vertébrale, votre entreprise ne tient pas debout. Voilà un aperçu du systÚme que j'utilise pour aider à structurer les entreprises :

La colonne vertébrale, c'est la partie du milieu :
- Le "pourquoi" : pourquoi l'entreprise existe, quelle est sa raison d'ĂȘtre, son "Ă©toile du berger" qu'elle poursuit inlassablement, c'est-Ă -dire l'impact mesurable qu'elle veut avoir.
- Le "comment" : c'est comment on s'organise pour décliner le "pourquoi" en actions concrÚtes. Concevoir sa stratégie d'entreprise, piloter par les objectifs, manager (combien d'entrepreneurs ne le font pas !), communiquer...
Vous avez des objectifs de vie, des besoins d'équilibre, des envies cachées. Les lister n'est pas évident et implique une analyse introspective qui n'est pas à la portée de tout le monde... c'est parfois le niveau le plus avancé du travail que je fais avec les entrepreneurs.
Bien sûr, il faut des moyens (humains et financiers) et avoir un produit que l'on va vendre. Ce sont les "bras" qui agissent.
Mais sans clarté sur le "pourquoi" et le "comment", vous partirez dans tous les sens.
âïž Mon analyse
Vous pouvez avoir un produit qui marche, un marché qui répond, une équipe solide⊠et pourtant sentir que ça tire.
Ce que je vois le plus souvent en phase de scale, ce nâest pas un manque dâidĂ©es.
Câest un manque de bande passante.
Et quand la bande passante disparaĂźt, tout devient plus cher :
- Des dĂ©cisions prises dans lâurgence.
- Des recrutements ratés.
- Des priorités instables.
- Des frictions internes.
- De la fatigue qui sâaccumule.
Un systĂšme corrige ça. â
- Il remet de la clarté dans les décisions.
- Il stabilise lâexĂ©cution.
- Il réduit la dépendance au fondateur.
- Il permet de viser un palier supĂ©rieur sans que lâorganisation parte en mode survie.
ConcrÚtement, il faut rendre répétables 5 choses :
- Planifier.
- Décider.
- Exécuter.
- Déléguer.
- Vendre.
Quand ce systĂšme est en place, vous pouvez viser des paliers comme :
- Passer de 300k Ă 1M en rendant lâexĂ©cution rĂ©guliĂšre đ
- Passer de 1M à 10M sans devenir le centre de gravité permanent
- Structurer une boĂźte dĂ©jĂ Ă plusieurs millions pour quâelle tienne la vitesse sans chaos
Je limite volontairement cette promo Ă 9 personnes. đ„
Parce que ce travail demande du temps de qualité en 1:1 avec les entrepreneurs. Je veux le faire bien.
Et on referme bientĂŽt. âł
Pour installer ce systĂšme en 2026 et viser votre prochain palier de CA, câest ici :
Mathieu
