Comment marche une squad ?
On connaît Spotify :
- 🎧 pour son service de musique en streaming
- 🧑⚖️ pour avoir lancé un procès à Apple qui a abouti récemment à une condamnation de 1,8 milliards d’euros !
- 👩💻 ... mais Spotify a aussi été un pionnier dans l’organisation des équipes produit !
Car non, les développeurs ne fonctionnent pas tous seuls. Il ne suffit pas qu'un CEO balance des "fais ceci" pour que tout s'exécute par magie (remarquez, ça n'empêche pas certains d'essayer 🫢).

- 🤔 Qu'est-ce qu'une squad ?
- 👤 Quel est le rôle du product manager ? Du designer ? Du solution manager ?
- 🙌 Comment tout ce monde fonctionne ensemble ?
- 🪄 On dit Wingardium Leviosa ou Wingardium Leviôsa au final ?
Vous saurez (presque) tout ça en lisant cette nouvelle édition "De start-up à scale-up".
Wingardium Lev... la magie des squads
Quand une équipe grossit, l'organisation "au feeling" des débuts montre vite ses limites. On ne sait plus qui fait quoi. On se marche sur les pieds.
On met beaucoup plus de temps pour sortir une fonctionnalité :

👉 Elles répartissent les rôles.
On doit passer de "on fait à l'instinct" à "on sait pourquoi on le fait" (ou pourquoi on ne le fait pas !).
Il n'y a pas de solution magique. Néanmoins, le modèle des squads a fait des émules dans les start-ups. Il a été popularisé par les équipes de Spotify dans un papier resté célèbre.
Beaucoup l'ont repris à leur sauce. Chez OpenClassrooms par exemple, on retrouve certaines de ces idées, mais pas toutes.
Quelques rôles de la squad
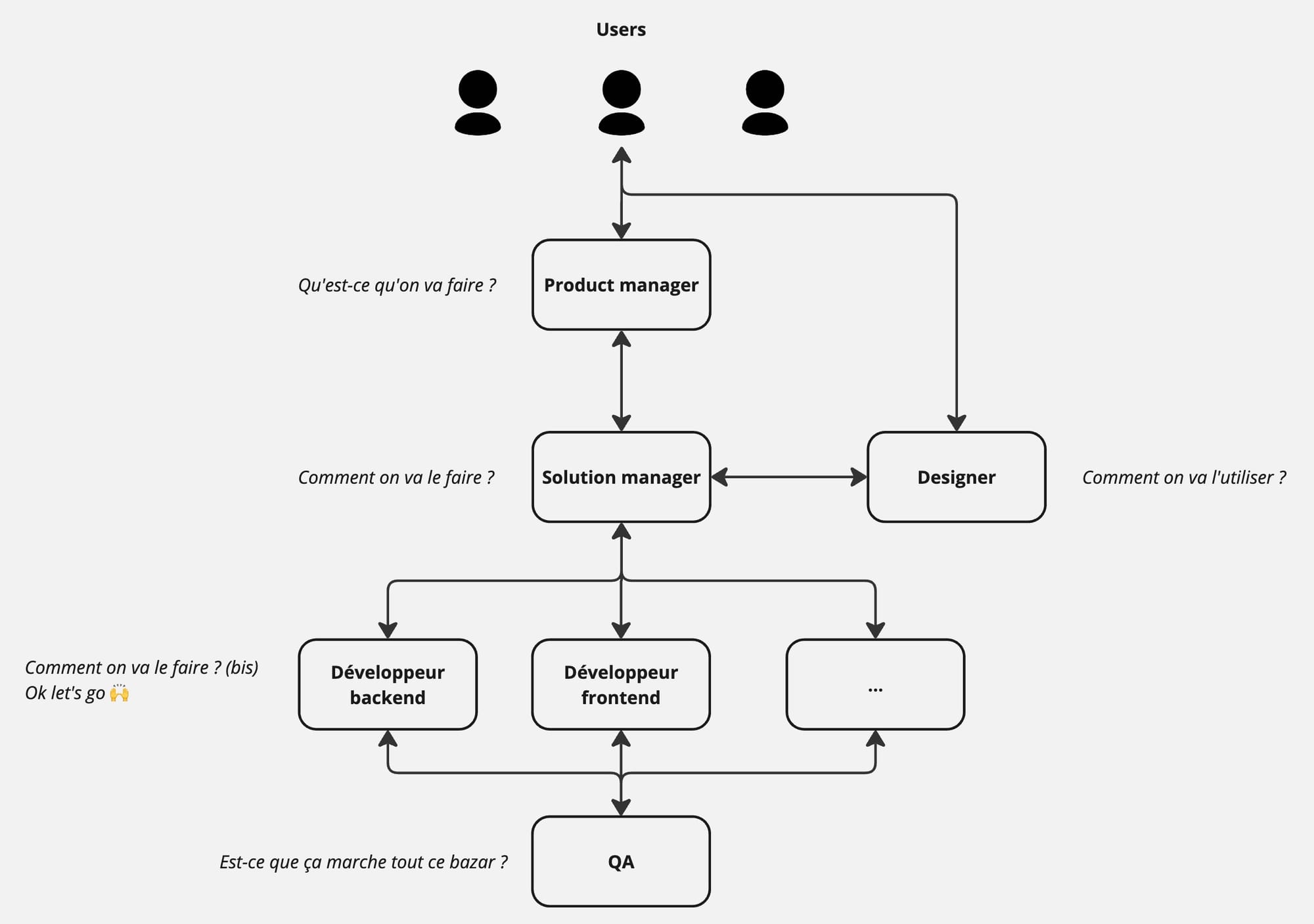
Dans une squad chez OpenClassrooms, on retrouve notamment :
- Le product manager : c'est le chef d'orchestre des grandes décisions, qui répond à la question : que va-t-on faire ensuite ? C'est une question trop souvent ignorée ! Il est en relation avec toutes les parties prenantes, les utilisateurs internes et externes à l'entreprise.
- Le solution manager : il traduit la demande de fonctionnalité du product manager en technique, en lien avec le designer et les développeurs. Il répond à : comment est-ce faisable ?
- Le designer : c'est la voix de l'utilisateur. Loin des clichés de l'artiste, le designer en startup est un ingénieur du design. Il répond à : comment est-ce utilisable ?
- Des développeurs : front-end (pour l'interface) et back-end (pour faire tourner les algorithmes et la logique derrière). Ils participent à répondre à la question "comment on va le faire", mais en plus de ça, ils font. 😁
- Des QAs : ils s'assurent que le code se comporte normalement, que l'interface est utilisable par tout le monde, qu'il n'y a pas de bugs en somme.

En clair, avant qu'une idée soit développée, elle est largement discutée et challengée par toute l'équipe.
☝️ Mon analyse
Comme tout ce qui est organisation, n'essayez pas de copier-coller chez vous ce qui se passe chez les autres. 🙅♂️